Instance Verification Kit (IVK)
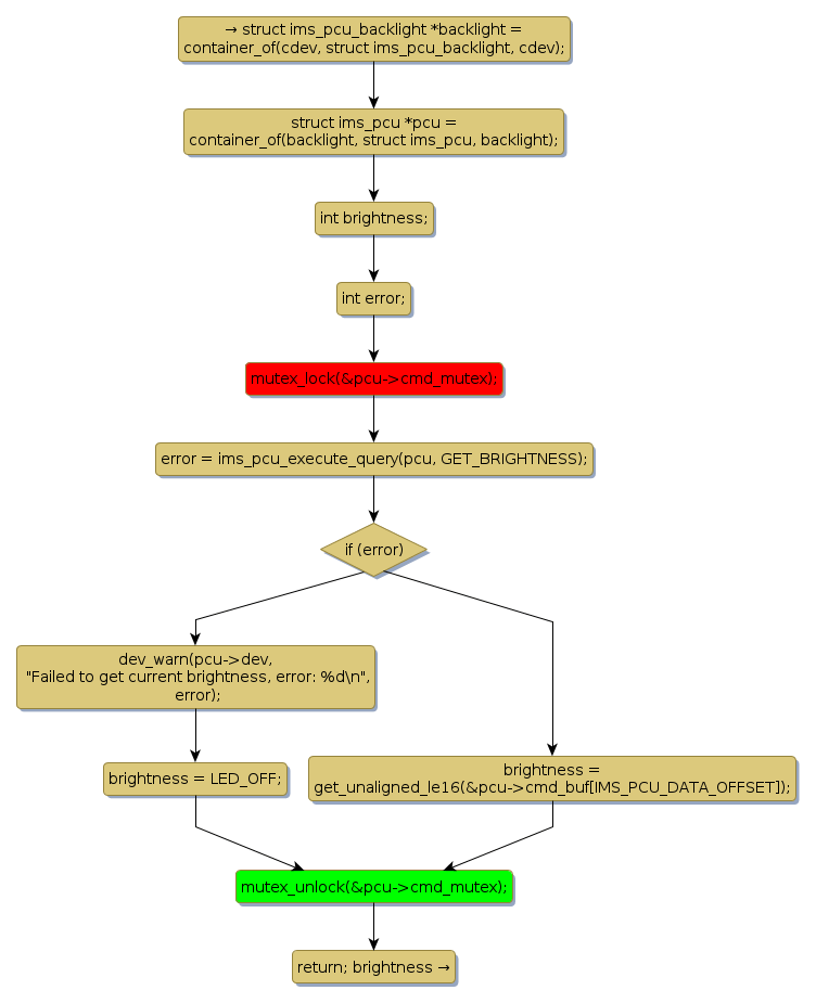
mutex lock @ [25031+28+/linux-3.19-rc1/drivers/input/misc/ims-pcu.c]
Instance Signature: cmd_mutex
|
The Matching Pair Graph:
|
|
Function Name
|
Control Flow Graph (CFG)
|
Events Flow Graph (EFG)
|
Source Correspondence
|
|
ims_pcu_backlight_get_brightness
|
|
|
[24766+32+/linux-3.19-rc1/drivers/input/misc/ims-pcu.c]
|